位置:CC首码网 > 项目预警
香港维尔利又又又单割会员,靠单割消泡沫,本金都不给提完
防骗君 2025-06-11

最近震哥收到一堆私信,全是关于香港维尔利这个资金盘的破事儿。这帮人玩得越来越狠,现在连会员的本金都敢直接吞,T现比登天还难。


当初维尔利吹得天花乱坠,什么高科技医疗、免疫细胞研发,还承诺日收益最高1.15%,年化收益离谱到400%。稍微动点脑子就知道,这玩意儿压根不靠谱,但总有人被高回报忽悠进去。

现在盘子快撑不住了,维尔利直接翻脸不认人。先是找各种理由限制T现,后来干脆出损招——想T现?先拉新人!而且新人投的钱一半被当“手续费”扣走。这不明摆着逼老会员继续骗人吗?更恶心的是,就算你拉了新人,照样提不了现,账号说封就封,钱全打水漂。




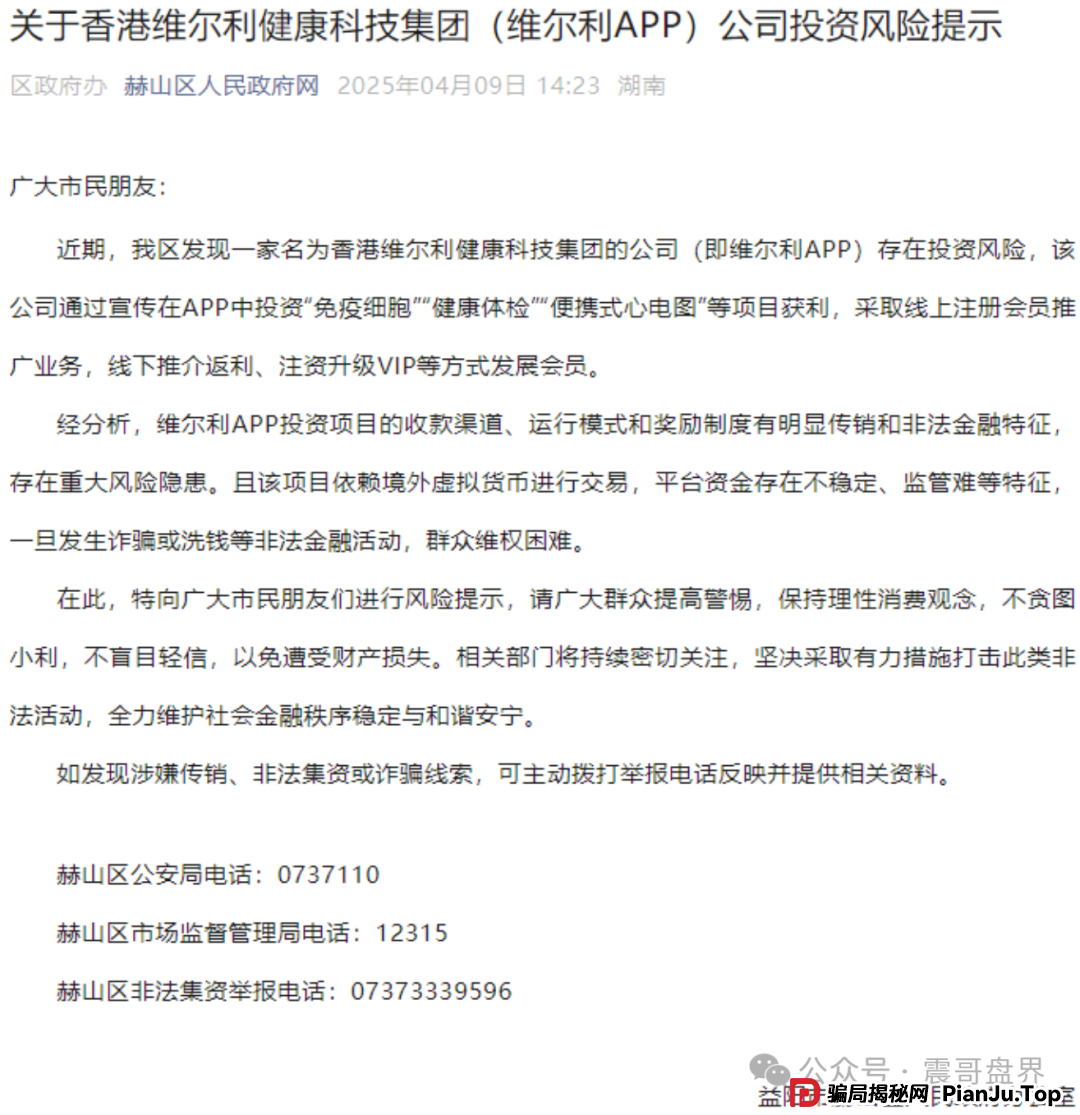
最近湖南、浙江、广东多地警方都在发通告,香港维尔利健康科技集团那帮人搞的APP就是个传销+洗钱的黑平台。这帮人躲在国外,用USDT把老百姓的钱往境外倒腾。


震哥今天必须说句大实话:香港维尔利这玩意儿从里到外都是坑!但凡让你拉人头还能赚大钱的,十个有九个半都是资金盘骗局。那些还想着回本的老铁醒醒吧,赶紧截图APP记录、转账凭证,直接去公安局经侦大队报案才是正事。
已经上当的别犹豫,没上当的千万管住手!转发让更多人知道,别让这个破盘子再坑人了!
以下内容为赞助商提供

网赚项目交流+骗局曝光群
扫码进群,获取今日项目最新消息
相关推荐

红色预警:香港维尔利,韭菜的火葬场,操盘手圈钱过亿,多地警方预警

“香港维尔利”资金盘骗局,假公司、假合作、假牌照

香港维尔利最新情况:多地政府和公安发布香港维尔利预警消息!同时单割在加

冒充的“香港维尔利”分红类资金盘骗局,操盘手圈钱几十亿,大量单割会员,
HOT曝光:“米链国际”melink分红类资金盘,大量网推拉人入局,别去当韭菜!
粉丝爆料这几天一个叫米链国际melink的分红类资金盘骗局,是铺天盖地的宣传,号称自己是2026第一大盘,平台包装宣...
HOT紧急曝光:“维塔金 VITAKING”黄金资金盘已开始“单割”,跑路前兆已现,还在参与的速度撤离!
今天给大家曝光一个叫“维塔金VITAKING”的黄金资金盘项目,包装得特别高大上,不少粉丝后台反馈,提现不到账,被...
HOT恒睿集团(汇丰国际)彩票跟单类资金盘骗局,典型的一轮圈杀猪盘,已经开始单割,马上崩盘跑路!
最近不少之前GT国际和合利集团彩票的受害者联系昊天,爆料这伙诈骗团伙又搞了个平移重启盘叫恒睿集团(汇丰国际...
HOT临镜花:典型的跟单类资金盘骗局,警惕此类高收益平台,高度预警,速度撤离!
快到年底了,各类资金盘骗局也到了集中“收网”的高峰期,推出各种十分诱人的优惠政策层层敛财,为最终跑路铺...
加载中1个月前1.05w#临镜花
当“云数贸”披上AI外衣:“星河智云”新骗局深度揭秘与防骗指南
随着人工智能成为全球科技浪潮的焦点,一些不法分子也盯上了这块“金字招牌”。近期,一款名为“星河智云”的...
sngie昨天3.14K#星河智云
紧急预警!“盛康俱乐部”已亮红灯,“单割”行为是跑路前最后的疯狂收割
一场精心策划的骗局,在收网前总会露出它最狰狞的獠牙。近期,一个名为“盛康俱乐部(集富众盈”)的平台,正以“...
警惕“HKDR”骗局:假借“个税”敛财,实为洗钱杀猪盘
手机上“发现恶意应用”的红色警报与江苏南通的服务器地址,揭穿了这场冒充香港金融机构的骗局,但真正令其原...
sngie4天前7.50K#HKDR
紧急!Freedom资金盘进入崩盘倒计时,这些征兆要警惕!
预警!Freedom资金盘已进入收割倒计时,崩盘前的种种征兆已然显现,无数投资者的血汗钱岌岌可危!今天,就为大家...
sngie4天前6.39K#Freedom
揭秘MIMI Coin资金盘骗局:华丽包装下的财富陷阱
最近,不少读者向我打听一个叫“MIMI Coin”的项目,问这是不是值得抓住的“投资新机遇”。今天,我就带大家深入...
sngie7天前5.65K#MIMI Coin
中铂云商易购是资金盘骗局,警惕非法集资,看见远离
有粉丝请求震哥讲解中铂云商易购这个项目。此项目包装得较为高端大气,一看便是由有经验的人在进行操作。刚刚...
佚名7天前1.04w#中铂云商易购
高度预警:“启元彩票”资金盘,大量会员被单割,开盘半年多,操盘手老王圈钱过亿
近期不少受害者联系昊天说被一个叫启元彩票的彩票带单类资金盘骗局割了,此盘也是开盘了半年多了,群里彩票带...
昊天8天前1.00w#启元彩票
警惕!CERES(克瑞斯)杠杆挖矿骗局,正在疯狂“收割”!
一场披着Web3华丽外衣的精准“收割”游戏正在上演,CERES(克瑞斯)杠杆挖矿骗局让无数投资者陷入困境,大家务必...
零撸!蚁链量化正式上线,扶持100U、抓紧上车
蚁链量化首码,今日上线,扶持100U扶持金,无限代扶持。都是百分之二十收益,认证要手持,,每天收益0.6U,满10...
jcehXFqe8天前5.77K
从“极致安全垫”到血本无归:透视霖达通(Limdex)海外注册与代币陷阱
近年来,随着人工智能(AI)和加密货币概念的火热,一些不法分子也开始利用这些前沿科技词汇包装传统骗局,以极...
