位置:CC首码网 > 项目预警
香港维尔利最新情况:多地政府和公安发布香港维尔利预警消息!同时单割在加速!
反诈君 2025-09-14
这个按道理走一边单割,一边崩盘的步骤了,想不通最近居然还找了律师团队来搞公关了。是广东优歌律师事务所,一个实名的律师所接资金盘业务,那么被维尔利单割的朋友们可以试试新路子了!!直接报警找律师所呗,居然敢帮境外资金盘做保!!!
香港维尔利资金盘算是比较大的一个盘子了,最近还在宣传什么AI药物响应预测模型,什么AI医疗,和这合作,和那合作的!不要信,都是噱头,骗人的。

都快崩盘了,这些项目方还在忽悠新人加入这个盘子。越到崩盘边缘,边蹦哒得凶。在背地里他们还在持续不断地单割会员!
下面先收集多地政府和公安发布的香港维尔利预警公告:
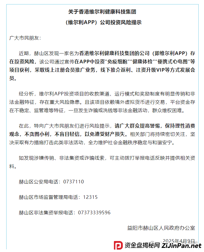
一 赫山区人民政府在2025年4月09日发布的,投资风险提示:

然后没过几天,赫山公安转发了这一公告!
二 赫山公安在2025年4月发布了,关于香港维尔利投资风险提示!


三 贵阳日报也转发了这条信息,直接标题就是传销诈骗!

四 应用中心和手机提示香港维尔利为不良应用!

五 被单割的用户在上海市公安局立案后的报警回执单:


六 各大社区都有网友爆出被维尔利单割!加速持续单割会员:




很多团队直接跑路,害怕被割。
还在玩的维尔利会员赶紧跑路吧,没有参与的不要送钱了,命不久矣。
资金盘尾巴肉不要吃了,小心下一个单割的就是你!
以下内容为赞助商提供

网赚项目交流+骗局曝光群
扫码进群,获取今日项目最新消息
相关推荐

红色预警:香港维尔利,韭菜的火葬场,操盘手圈钱过亿,多地警方预警

“香港维尔利”资金盘骗局,假公司、假合作、假牌照

冒充的“香港维尔利”分红类资金盘骗局,操盘手圈钱几十亿,大量单割会员,

香港维尔利”杀猪盘骗局即将全线暴雷,操盘手圈钱十几亿,幕后老板已开发新
HOT曝光:“米链国际”melink分红类资金盘,大量网推拉人入局,别去当韭菜!
粉丝爆料这几天一个叫米链国际melink的分红类资金盘骗局,是铺天盖地的宣传,号称自己是2026第一大盘,平台包装宣...
HOT紧急曝光:“维塔金 VITAKING”黄金资金盘已开始“单割”,跑路前兆已现,还在参与的速度撤离!
今天给大家曝光一个叫“维塔金VITAKING”的黄金资金盘项目,包装得特别高大上,不少粉丝后台反馈,提现不到账,被...
HOT恒睿集团(汇丰国际)彩票跟单类资金盘骗局,典型的一轮圈杀猪盘,已经开始单割,马上崩盘跑路!
最近不少之前GT国际和合利集团彩票的受害者联系昊天,爆料这伙诈骗团伙又搞了个平移重启盘叫恒睿集团(汇丰国际...
HOT临镜花:典型的跟单类资金盘骗局,警惕此类高收益平台,高度预警,速度撤离!
快到年底了,各类资金盘骗局也到了集中“收网”的高峰期,推出各种十分诱人的优惠政策层层敛财,为最终跑路铺...
加载中1个月前1.05w#临镜花
当“云数贸”披上AI外衣:“星河智云”新骗局深度揭秘与防骗指南
随着人工智能成为全球科技浪潮的焦点,一些不法分子也盯上了这块“金字招牌”。近期,一款名为“星河智云”的...
sngie昨天2.85K#星河智云
紧急预警!“盛康俱乐部”已亮红灯,“单割”行为是跑路前最后的疯狂收割
一场精心策划的骗局,在收网前总会露出它最狰狞的獠牙。近期,一个名为“盛康俱乐部(集富众盈”)的平台,正以“...
警惕“HKDR”骗局:假借“个税”敛财,实为洗钱杀猪盘
手机上“发现恶意应用”的红色警报与江苏南通的服务器地址,揭穿了这场冒充香港金融机构的骗局,但真正令其原...
sngie4天前7.50K#HKDR
紧急!Freedom资金盘进入崩盘倒计时,这些征兆要警惕!
预警!Freedom资金盘已进入收割倒计时,崩盘前的种种征兆已然显现,无数投资者的血汗钱岌岌可危!今天,就为大家...
sngie4天前6.39K#Freedom
揭秘MIMI Coin资金盘骗局:华丽包装下的财富陷阱
最近,不少读者向我打听一个叫“MIMI Coin”的项目,问这是不是值得抓住的“投资新机遇”。今天,我就带大家深入...
sngie7天前5.60K#MIMI Coin
中铂云商易购是资金盘骗局,警惕非法集资,看见远离
有粉丝请求震哥讲解中铂云商易购这个项目。此项目包装得较为高端大气,一看便是由有经验的人在进行操作。刚刚...
佚名7天前1.02w#中铂云商易购
高度预警:“启元彩票”资金盘,大量会员被单割,开盘半年多,操盘手老王圈钱过亿
近期不少受害者联系昊天说被一个叫启元彩票的彩票带单类资金盘骗局割了,此盘也是开盘了半年多了,群里彩票带...
昊天8天前1.00w#启元彩票
警惕!CERES(克瑞斯)杠杆挖矿骗局,正在疯狂“收割”!
一场披着Web3华丽外衣的精准“收割”游戏正在上演,CERES(克瑞斯)杠杆挖矿骗局让无数投资者陷入困境,大家务必...
零撸!蚁链量化正式上线,扶持100U、抓紧上车
蚁链量化首码,今日上线,扶持100U扶持金,无限代扶持。都是百分之二十收益,认证要手持,,每天收益0.6U,满10...
jcehXFqe8天前5.77K
从“极致安全垫”到血本无归:透视霖达通(Limdex)海外注册与代币陷阱
近年来,随着人工智能(AI)和加密货币概念的火热,一些不法分子也开始利用这些前沿科技词汇包装传统骗局,以极...
