位置:CC首码网 > 项目预警
海洋牧场投资安全吗?是正规平台吗?揭秘:海洋牧场资金盘骗局!
佚名 2025-09-17
近期,所谓“海洋牧场虚构理财”项目在网络上热度攀升,吸引不少散户趋之若鹜。我们在此强烈提醒:这本质上是一场庞氏骗局,请广大投资者保持警惕!
该类骗局以“发展海洋牧场”为名,承诺日息2%(年化收益率惊人地超过700%),并以初期按时付息建立虚假信用,实则完全依靠新投资者的资金支付旧投资者的利息与回报,属于典型的“空手套白狼”“拆东墙补西墙”。只要稍具理性,不难识破其骗局本质。那么,为何仍有人不断投入?
除骗局本身设计诱惑性强、部分人自我安慰“试试看”之外,当前经济环境下一些中小商户经营困难、缺乏稳健投资渠道,迫切寻求增收途径,也成为其滋生土壤。许多人抱着“投入不多、多条路子”的心态轻信入场,最终深陷泥潭、难以脱身。
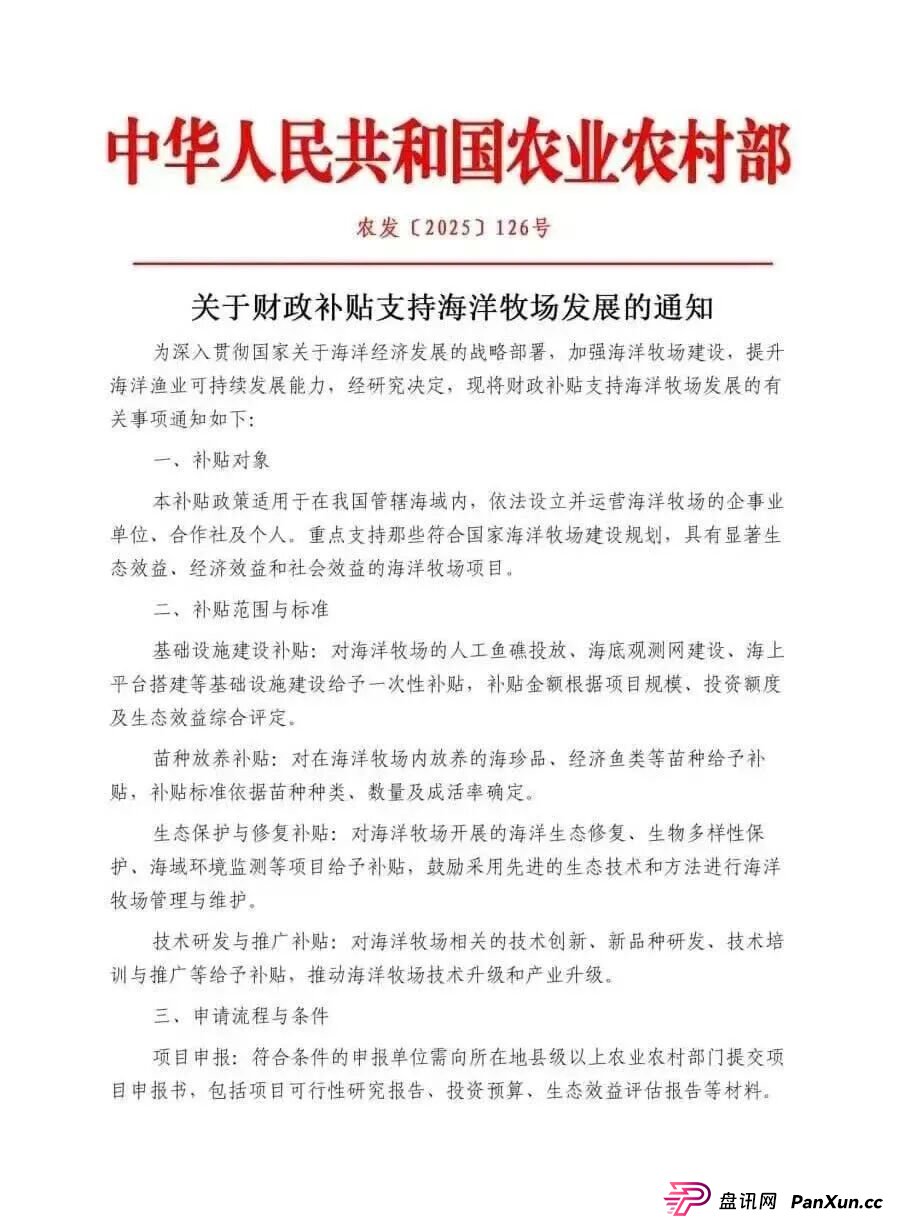
另一方面,网络监管缺位无疑助长了这类诈骗的蔓延。虚假信息泛滥、真假难辨,甚至近日竟出现伪造的部级红头文件——《关于财政补贴支持海洋牧场发展的通知》(农发[2025]126号)在网络上广泛传播,公然试图“以假乱真”。此类行为猖獗,反映出网络信息审核与监管机制仍存在严重漏洞。


我们呼吁有关部门加大打击力度,坚决取缔“海洋牧场虚构理财”类诈骗项目。重点应从三个环节入手:建章立制、宣传推广、严格执法。我们固然要重视经济发展,但若忽视制度建设和市场监管,便是本末倒置,终将酿成更大风险。
真正利用海洋生态环境建设海洋牧场,本是发展海洋经济的有益尝试,却不法分子借此题材线上线下双线诈骗:不仅侵害渔民和养殖户的权益,更骗取广大投资者资金,导致非法活动屡屡得逞,严重破坏市场秩序和社会信任。
请广大公众保持清醒,理性判断,远离高息诱惑,守护好自己的财产安全
以下内容为赞助商提供

网赚项目交流+骗局曝光群
扫码进群,获取今日项目最新消息
标签:海洋牧场
相关推荐

官方通报“海洋牧场”等9大骗局!再执迷不悟,只能自食恶果!

别等跑路才醒悟!海洋牧场,圆梦钱包,华能等8个项目已进入“倒计时”,及

海洋牧场,派付通,凯尊国际,超级未来,Minidoge,FLToken...这24个互联网项目都

9月23日曝光:最新资金盘骗局《海洋牧场,ARK,olga欧嘉,e充电,CFXH-DAO》随时
HOT曝光:“米链国际”melink分红类资金盘,大量网推拉人入局,别去当韭菜!
粉丝爆料这几天一个叫米链国际melink的分红类资金盘骗局,是铺天盖地的宣传,号称自己是2026第一大盘,平台包装宣...
HOT紧急曝光:“维塔金 VITAKING”黄金资金盘已开始“单割”,跑路前兆已现,还在参与的速度撤离!
今天给大家曝光一个叫“维塔金VITAKING”的黄金资金盘项目,包装得特别高大上,不少粉丝后台反馈,提现不到账,被...
HOT恒睿集团(汇丰国际)彩票跟单类资金盘骗局,典型的一轮圈杀猪盘,已经开始单割,马上崩盘跑路!
最近不少之前GT国际和合利集团彩票的受害者联系昊天,爆料这伙诈骗团伙又搞了个平移重启盘叫恒睿集团(汇丰国际...
HOT临镜花:典型的跟单类资金盘骗局,警惕此类高收益平台,高度预警,速度撤离!
快到年底了,各类资金盘骗局也到了集中“收网”的高峰期,推出各种十分诱人的优惠政策层层敛财,为最终跑路铺...
加载中1个月前1.05w#临镜花
当“云数贸”披上AI外衣:“星河智云”新骗局深度揭秘与防骗指南
随着人工智能成为全球科技浪潮的焦点,一些不法分子也盯上了这块“金字招牌”。近期,一款名为“星河智云”的...
sngie昨天3.14K#星河智云
紧急预警!“盛康俱乐部”已亮红灯,“单割”行为是跑路前最后的疯狂收割
一场精心策划的骗局,在收网前总会露出它最狰狞的獠牙。近期,一个名为“盛康俱乐部(集富众盈”)的平台,正以“...
警惕“HKDR”骗局:假借“个税”敛财,实为洗钱杀猪盘
手机上“发现恶意应用”的红色警报与江苏南通的服务器地址,揭穿了这场冒充香港金融机构的骗局,但真正令其原...
sngie4天前7.50K#HKDR
紧急!Freedom资金盘进入崩盘倒计时,这些征兆要警惕!
预警!Freedom资金盘已进入收割倒计时,崩盘前的种种征兆已然显现,无数投资者的血汗钱岌岌可危!今天,就为大家...
sngie4天前6.39K#Freedom
揭秘MIMI Coin资金盘骗局:华丽包装下的财富陷阱
最近,不少读者向我打听一个叫“MIMI Coin”的项目,问这是不是值得抓住的“投资新机遇”。今天,我就带大家深入...
sngie7天前5.65K#MIMI Coin
中铂云商易购是资金盘骗局,警惕非法集资,看见远离
有粉丝请求震哥讲解中铂云商易购这个项目。此项目包装得较为高端大气,一看便是由有经验的人在进行操作。刚刚...
佚名7天前1.04w#中铂云商易购
高度预警:“启元彩票”资金盘,大量会员被单割,开盘半年多,操盘手老王圈钱过亿
近期不少受害者联系昊天说被一个叫启元彩票的彩票带单类资金盘骗局割了,此盘也是开盘了半年多了,群里彩票带...
昊天8天前1.00w#启元彩票
警惕!CERES(克瑞斯)杠杆挖矿骗局,正在疯狂“收割”!
一场披着Web3华丽外衣的精准“收割”游戏正在上演,CERES(克瑞斯)杠杆挖矿骗局让无数投资者陷入困境,大家务必...
零撸!蚁链量化正式上线,扶持100U、抓紧上车
蚁链量化首码,今日上线,扶持100U扶持金,无限代扶持。都是百分之二十收益,认证要手持,,每天收益0.6U,满10...
jcehXFqe8天前5.77K
从“极致安全垫”到血本无归:透视霖达通(Limdex)海外注册与代币陷阱
近年来,随着人工智能(AI)和加密货币概念的火热,一些不法分子也开始利用这些前沿科技词汇包装传统骗局,以极...
