位置:CC首码网 > 项目预警
警惕!日息2%的海洋牧场理财,竟是惊天骗局?
佚名 2025-08-16
朋友,最近你的朋友圈、微信群,是不是也被“海洋牧场理财”刷屏了?日息2%,年化收益超700%!躺着就能把钱赚?醒醒吧!这哪是什么理财,分明是披着华丽外衣的“庞氏骗局”,专坑你的血汗钱!
天上掉的不是馅饼,是裹着糖衣的砒霜!
这帮骗子,打着“发展海洋牧场”“振兴海洋经济”的旗号,用那高到离谱的日息2%当诱饵,专钓心里着急赚钱的鱼儿。刚开始,他们还真会给你点“甜头”,按时付点利息,让你觉得“靠谱”“有信用”。等你放松警惕,加大投入,甚至拉上亲朋好友一起“发财”时,好戏才真正开始——他们玩的,就是最老套的“拆东墙补西墙”!
说白了,就是用你投进去的钱,去填前面人的“收益窟窿”。这骗局就像个无底洞,全靠不断拉新人入坑来续命。一旦新钱进不来,或者骗子觉得“捞够了”,立马卷款跑路,留下你对着账户里消失的数字欲哭无泪。这不是空手套白狼是什么?
明知是坑,为何还有人往里跳?
是大家傻吗?当然不是!谁不知道年化700%收益太假?但骗子就抓住了两个致命弱点:
- “贪”字当头,心存侥幸:
“万一呢?”“我就投一点试试,赚了就跑!”“别人都拿到了利息,应该没事吧?”这种赌徒心理,让多少人一步步深陷,最终血本无归!
- 大环境焦虑,病急乱投医:
现在生意难做,钱难赚。很多中小商户、普通打工者,看着手里的钱贬值,心里急啊!苦于找不到靠谱的投资渠道,一看到“高收益”“新概念”,就像抓住了救命稻草,结果却跳进了火坑。
监管漏洞,骗子狂欢的温床!
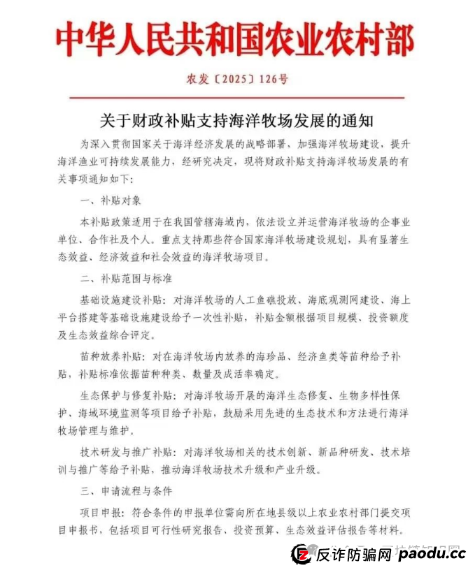
更让人愤怒的是,骗子如今胆大包天,竟敢伪造国家公文!那份在网上疯传的《关于财政补贴支持海洋牧场发展的通知》(农发[2025]126号),所谓的“红头文件”,彻头彻尾是假的!连这种明令禁止的造假手段都能大行其道,堂而皇之地传播,我们的网络监管到底在哪里?这形同虚设的监管,岂不是给骗子提供了最肥沃的犯罪土壤?

打击骗局,刻不容缓!
有关部门必须重拳出击,不能再让骗子逍遥法外!关键抓好三点:
- 建章立制:
赶紧出台专门法规,明确对这种新型网络金融诈骗的界定和严惩措施,让执法有据可依!
- 推广及人:
光有法规不够,得让老百姓都知道!铺天盖地宣传,用真实案例警醒大家,提升全民防骗“免疫力”。
- 遵纪守法:
对诈骗分子严惩不贷,形成强大震慑!同时,平台责任要压实,对虚假信息、诈骗广告必须及时清理、封堵。
别让“海洋牧场”沦为“骗子牧场”!
发展海洋经济,建设真正的海洋牧场,本是利国利民的好事。如今却被不法分子利用,成了敛财的幌子。这不仅是在线上疯狂收割投资者的血汗钱,更是对线下辛勤劳作的渔民、养殖户的二次伤害!当偷窃诈骗的非法暴利,轻松碾压了合法经营的微薄利润,谁还愿意脚踏实地?长此以往,必然是“牧羊樵苏之祸”——看似小事,实则动摇根基,后果不堪设想!
守住钱袋子,记住这三条!
- 收益率超过8%,就要打一百个问号!
年化700%?做梦去吧!巴菲特都不敢这么吹。
- “红头文件”先查官网!
任何所谓政府文件,务必去对应部委、地方政府官网核实。骗子伪造的,一查就露馅!
- “试试看”心态最危险!
骗局往往始于“小投入”。你贪他的利息,他要你的本金!
转发提醒!别让身边人成为下一个受害者!你的一次分享,可能就挽救了一个家庭的血汗钱!
以下内容为赞助商提供

网赚项目交流+骗局曝光群
扫码进群,获取今日项目最新消息
标签:海洋牧场
相关推荐

官方通报“海洋牧场”等9大骗局!再执迷不悟,只能自食恶果!

别等跑路才醒悟!海洋牧场,圆梦钱包,华能等8个项目已进入“倒计时”,及

海洋牧场,派付通,凯尊国际,超级未来,Minidoge,FLToken...这24个互联网项目都

9月23日曝光:最新资金盘骗局《海洋牧场,ARK,olga欧嘉,e充电,CFXH-DAO》随时
HOT曝光:“米链国际”melink分红类资金盘,大量网推拉人入局,别去当韭菜!
粉丝爆料这几天一个叫米链国际melink的分红类资金盘骗局,是铺天盖地的宣传,号称自己是2026第一大盘,平台包装宣...
HOT紧急曝光:“维塔金 VITAKING”黄金资金盘已开始“单割”,跑路前兆已现,还在参与的速度撤离!
今天给大家曝光一个叫“维塔金VITAKING”的黄金资金盘项目,包装得特别高大上,不少粉丝后台反馈,提现不到账,被...
HOT恒睿集团(汇丰国际)彩票跟单类资金盘骗局,典型的一轮圈杀猪盘,已经开始单割,马上崩盘跑路!
最近不少之前GT国际和合利集团彩票的受害者联系昊天,爆料这伙诈骗团伙又搞了个平移重启盘叫恒睿集团(汇丰国际...
HOT临镜花:典型的跟单类资金盘骗局,警惕此类高收益平台,高度预警,速度撤离!
快到年底了,各类资金盘骗局也到了集中“收网”的高峰期,推出各种十分诱人的优惠政策层层敛财,为最终跑路铺...
加载中1个月前1.05w#临镜花
当“云数贸”披上AI外衣:“星河智云”新骗局深度揭秘与防骗指南
随着人工智能成为全球科技浪潮的焦点,一些不法分子也盯上了这块“金字招牌”。近期,一款名为“星河智云”的...
sngie昨天3.14K#星河智云
紧急预警!“盛康俱乐部”已亮红灯,“单割”行为是跑路前最后的疯狂收割
一场精心策划的骗局,在收网前总会露出它最狰狞的獠牙。近期,一个名为“盛康俱乐部(集富众盈”)的平台,正以“...
警惕“HKDR”骗局:假借“个税”敛财,实为洗钱杀猪盘
手机上“发现恶意应用”的红色警报与江苏南通的服务器地址,揭穿了这场冒充香港金融机构的骗局,但真正令其原...
sngie5天前7.50K#HKDR
紧急!Freedom资金盘进入崩盘倒计时,这些征兆要警惕!
预警!Freedom资金盘已进入收割倒计时,崩盘前的种种征兆已然显现,无数投资者的血汗钱岌岌可危!今天,就为大家...
sngie5天前6.39K#Freedom
揭秘MIMI Coin资金盘骗局:华丽包装下的财富陷阱
最近,不少读者向我打听一个叫“MIMI Coin”的项目,问这是不是值得抓住的“投资新机遇”。今天,我就带大家深入...
sngie7天前5.65K#MIMI Coin
中铂云商易购是资金盘骗局,警惕非法集资,看见远离
有粉丝请求震哥讲解中铂云商易购这个项目。此项目包装得较为高端大气,一看便是由有经验的人在进行操作。刚刚...
佚名7天前1.04w#中铂云商易购
高度预警:“启元彩票”资金盘,大量会员被单割,开盘半年多,操盘手老王圈钱过亿
近期不少受害者联系昊天说被一个叫启元彩票的彩票带单类资金盘骗局割了,此盘也是开盘了半年多了,群里彩票带...
昊天8天前1.00w#启元彩票
警惕!CERES(克瑞斯)杠杆挖矿骗局,正在疯狂“收割”!
一场披着Web3华丽外衣的精准“收割”游戏正在上演,CERES(克瑞斯)杠杆挖矿骗局让无数投资者陷入困境,大家务必...
零撸!蚁链量化正式上线,扶持100U、抓紧上车
蚁链量化首码,今日上线,扶持100U扶持金,无限代扶持。都是百分之二十收益,认证要手持,,每天收益0.6U,满10...
jcehXFqe8天前5.77K
从“极致安全垫”到血本无归:透视霖达通(Limdex)海外注册与代币陷阱
近年来,随着人工智能(AI)和加密货币概念的火热,一些不法分子也开始利用这些前沿科技词汇包装传统骗局,以极...
