位置:CC首码网 > 项目预警
警惕,海洋牧场虚构理财是场庞氏骗局
佚名 2025-08-16
最近,海洋牧场虚构理财炙手可热,很多散户忙得不亦说乎。
警惕,海洋牧场虚构理财就是一场庞氏骗局!网上海洋牧场虚构理财以发展海洋牧场为名义,以日息2%(年化超700%)的高额利息为诱饵,以初期支付部分利息为信用来维持骗局,实则是利用新投资人的钱支付老投资者的利息和短期回报,空手套白狼和拆东墙补西墙。
只要稍微理性一点,就能识破是个骗局,但为什么还要投钱呢?除了骗局的诱人返利和自我圆场外,严峻的经济形势为其提供了滋生条件。一些中小商户生意较差而又缺少投资理财机会,急着找到赚取收入的新途径,抱着“试试看”“反正投入不大和多笔收入多条路”心态,结果被套住,一进而不得出。
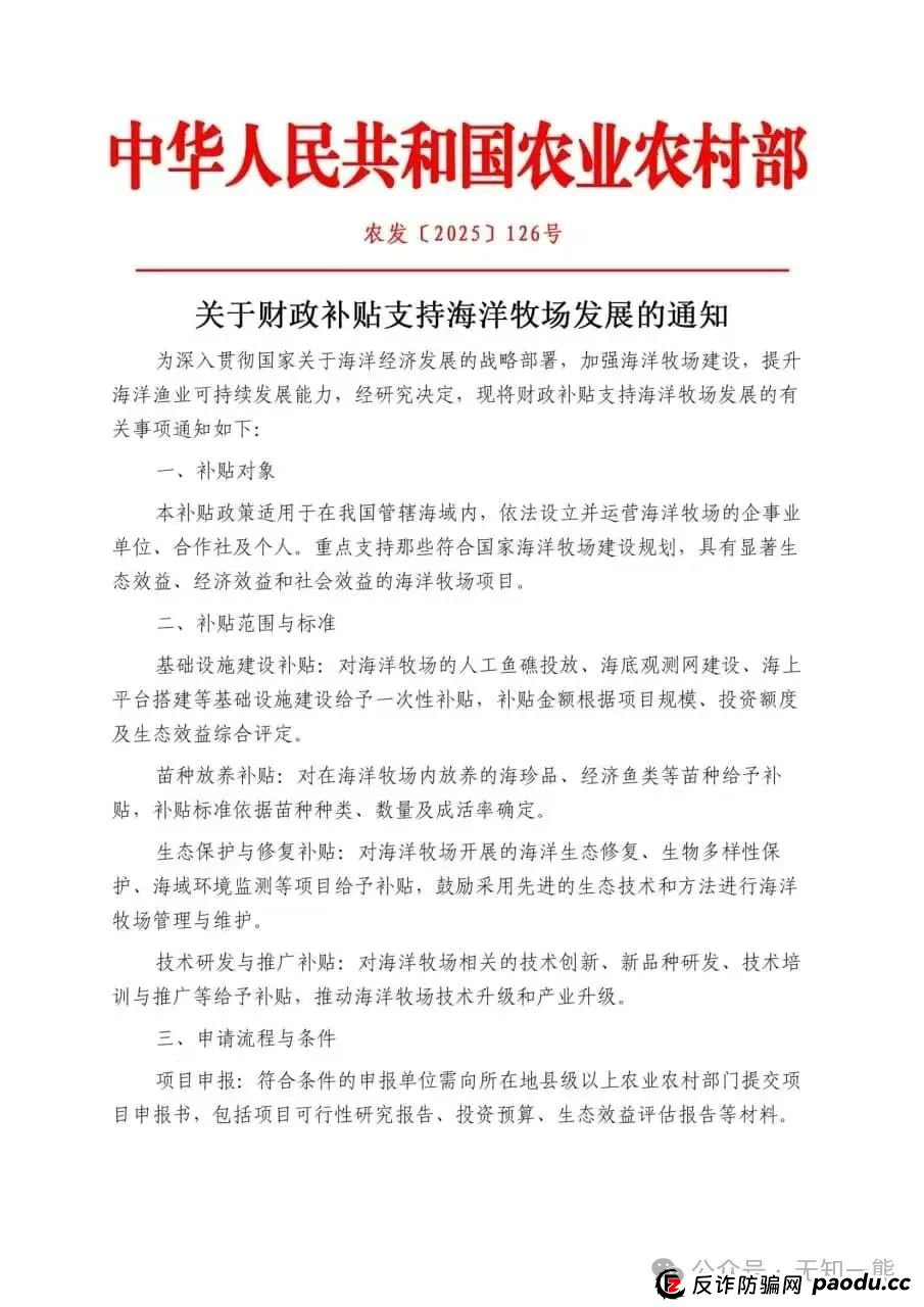
除经济环境外,网络监管不到位也是其滋生的优沃土壤。网络监管不到位,致使网络鱼龙混杂,让百姓真假难辨。为弄假成真,最近有份部级《关于财政补贴支持海洋牧场发展的通知》(农发[2025]126号)(见附图),竟以“红头文件”形式在网络传播,连这种禁止方式都能大行其道,可见网络监管形同虚设到了何等程度。


建议有关部门加大力度取缔海洋牧场虚构理财骗局。无非就是抓好3个环节:建章立制、推广及人和遵纪守法。我们高度重视经济发展,这没错,但忽视3个环节的重要性,这是本末倒置,是行道犹非,迟早要导致牧羊樵苏之祸。
本来,利用海洋生态环境建设海洋牧场是一个发展海洋经济的好项目,却让不法分子有机可乘,不仅在线下盗窃渔民和养殖户的财产,还在网上骗取广大投资者的资金,获得丰厚回报,致使盗窃、诈骗等不法活动战胜合法致富活动。
我忧不法活动能否取缔,实忧行道犹非和牧羊樵苏之祸矣!
以下内容为赞助商提供

网赚项目交流+骗局曝光群
扫码进群,获取今日项目最新消息
标签:海洋牧场
相关推荐

官方通报“海洋牧场”等9大骗局!再执迷不悟,只能自食恶果!

别等跑路才醒悟!海洋牧场,圆梦钱包,华能等8个项目已进入“倒计时”,及

海洋牧场,派付通,凯尊国际,超级未来,Minidoge,FLToken...这24个互联网项目都

9月23日曝光:最新资金盘骗局《海洋牧场,ARK,olga欧嘉,e充电,CFXH-DAO》随时
HOT曝光:“米链国际”melink分红类资金盘,大量网推拉人入局,别去当韭菜!
粉丝爆料这几天一个叫米链国际melink的分红类资金盘骗局,是铺天盖地的宣传,号称自己是2026第一大盘,平台包装宣...
HOT紧急曝光:“维塔金 VITAKING”黄金资金盘已开始“单割”,跑路前兆已现,还在参与的速度撤离!
今天给大家曝光一个叫“维塔金VITAKING”的黄金资金盘项目,包装得特别高大上,不少粉丝后台反馈,提现不到账,被...
HOT恒睿集团(汇丰国际)彩票跟单类资金盘骗局,典型的一轮圈杀猪盘,已经开始单割,马上崩盘跑路!
最近不少之前GT国际和合利集团彩票的受害者联系昊天,爆料这伙诈骗团伙又搞了个平移重启盘叫恒睿集团(汇丰国际...
HOT临镜花:典型的跟单类资金盘骗局,警惕此类高收益平台,高度预警,速度撤离!
快到年底了,各类资金盘骗局也到了集中“收网”的高峰期,推出各种十分诱人的优惠政策层层敛财,为最终跑路铺...
加载中1个月前1.05w#临镜花
当“云数贸”披上AI外衣:“星河智云”新骗局深度揭秘与防骗指南
随着人工智能成为全球科技浪潮的焦点,一些不法分子也盯上了这块“金字招牌”。近期,一款名为“星河智云”的...
sngie昨天3.14K#星河智云
紧急预警!“盛康俱乐部”已亮红灯,“单割”行为是跑路前最后的疯狂收割
一场精心策划的骗局,在收网前总会露出它最狰狞的獠牙。近期,一个名为“盛康俱乐部(集富众盈”)的平台,正以“...
警惕“HKDR”骗局:假借“个税”敛财,实为洗钱杀猪盘
手机上“发现恶意应用”的红色警报与江苏南通的服务器地址,揭穿了这场冒充香港金融机构的骗局,但真正令其原...
sngie5天前7.50K#HKDR
紧急!Freedom资金盘进入崩盘倒计时,这些征兆要警惕!
预警!Freedom资金盘已进入收割倒计时,崩盘前的种种征兆已然显现,无数投资者的血汗钱岌岌可危!今天,就为大家...
sngie5天前6.39K#Freedom
揭秘MIMI Coin资金盘骗局:华丽包装下的财富陷阱
最近,不少读者向我打听一个叫“MIMI Coin”的项目,问这是不是值得抓住的“投资新机遇”。今天,我就带大家深入...
sngie7天前5.65K#MIMI Coin
中铂云商易购是资金盘骗局,警惕非法集资,看见远离
有粉丝请求震哥讲解中铂云商易购这个项目。此项目包装得较为高端大气,一看便是由有经验的人在进行操作。刚刚...
佚名7天前1.04w#中铂云商易购
高度预警:“启元彩票”资金盘,大量会员被单割,开盘半年多,操盘手老王圈钱过亿
近期不少受害者联系昊天说被一个叫启元彩票的彩票带单类资金盘骗局割了,此盘也是开盘了半年多了,群里彩票带...
昊天8天前1.00w#启元彩票
警惕!CERES(克瑞斯)杠杆挖矿骗局,正在疯狂“收割”!
一场披着Web3华丽外衣的精准“收割”游戏正在上演,CERES(克瑞斯)杠杆挖矿骗局让无数投资者陷入困境,大家务必...
零撸!蚁链量化正式上线,扶持100U、抓紧上车
蚁链量化首码,今日上线,扶持100U扶持金,无限代扶持。都是百分之二十收益,认证要手持,,每天收益0.6U,满10...
jcehXFqe8天前5.77K
从“极致安全垫”到血本无归:透视霖达通(Limdex)海外注册与代币陷阱
近年来,随着人工智能(AI)和加密货币概念的火热,一些不法分子也开始利用这些前沿科技词汇包装传统骗局,以极...
