位置:CC首码网 > 项目预警
联合旅业APP最新动态:旅游是假,圈钱是真!“套牌联合旅业”资金盘骗局正在疯狂吸金!
反诈君 2025-08-11
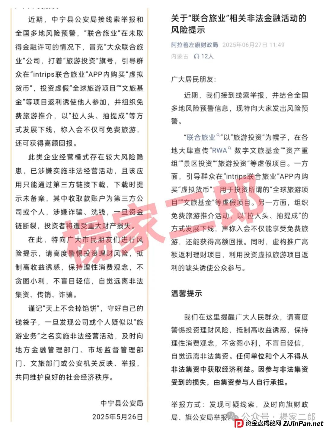
“联合旅业”打着“旅游投资”旗号,宣传“景区投资”“文旅基金”等内容,是一个套牌“intrip联合旅业英国正规公司”的金融诈骗资金盘骗局,早在今年六月份已曝光过该平台,没想到该平台收割了几次,依旧很“坚挺”,到底是骗子手段确实高明?还是幻想暴富的小白韭菜众多?

近期又以“RWA数字文旅基金”为核心,宣称用户投资不同周期的文旅基金(如8天、30天、90天),可获取“基础日收益(0.3%-0.5%)+附加月分红(10%跟投金额)+季度股权分红(15%对应股权)”。还可通过推荐会员投资获得额外分成,如推荐40万投资可享7200元/月推荐收益。同时设立县代、市代、省代等多级代理层级,分公司合伙人按业绩持有0.1%-1%股权,形成“静态收益+动态推荐+股权奖励”的盈利模式。
该项目通过“UTD数字银行卡”绑定USDT钱包,非法从事虚拟货币交易,属非法金融活动。其承诺“月化收益最高15%”“本金保障”等高额回报吸引投资,涉嫌非法集资。以“推荐收益”“团队业绩分级”为核心的模式符合传销特征。
今年该项目已被多地官方、警方发布风险预警,如:永丰县普惠金融服务中心联合县公安局经侦大队、瑞昌市市场监督局、公安局、桃江县金融事务中心、株洲市天元区、联合企业管理集团、阿拉善左旗财政局、中宁县公安局等部门都发布过相关预警,提醒市民警惕其风险。




风险提示:
多地官方已发布风险提示,那些还在幻想暴富“天上掉馅饼好事”的参与者,尽早清醒撤离!对于一个没有底线 频繁收割的资金盘骗局来说,你就是操盘手眼力“猪”,早晚有一天养肥了杀掉!
资金盘终究是资金盘,认知能力不够,想通过这个方法来赚钱是行不通的,切莫抱有侥幸心理!
希望这篇文章能唤醒更多人,避免成为金融骗局的牺牲品。转发给身边的人,或许能挽救一个家庭!
以下内容为赞助商提供

网赚项目交流+骗局曝光群
扫码进群,获取今日项目最新消息
标签:联合旅业
相关推荐

警惕! “联合旅业” 涉嫌传销式骗局:当免费旅游噱头撞上投资陷阱

联合旅业inTrips崩盘倒计时,警方已发布预警提示!

警惕!“联合旅业inTrips”资金盘崩盘在即,高危预警

注意,奥拉丁,联合旅业,德孝泉,NPC质押,RWA ecosystem这几个诈骗资金盘已经
HOT曝光:“米链国际”melink分红类资金盘,大量网推拉人入局,别去当韭菜!
粉丝爆料这几天一个叫米链国际melink的分红类资金盘骗局,是铺天盖地的宣传,号称自己是2026第一大盘,平台包装宣...
HOT紧急曝光:“维塔金 VITAKING”黄金资金盘已开始“单割”,跑路前兆已现,还在参与的速度撤离!
今天给大家曝光一个叫“维塔金VITAKING”的黄金资金盘项目,包装得特别高大上,不少粉丝后台反馈,提现不到账,被...
HOT恒睿集团(汇丰国际)彩票跟单类资金盘骗局,典型的一轮圈杀猪盘,已经开始单割,马上崩盘跑路!
最近不少之前GT国际和合利集团彩票的受害者联系昊天,爆料这伙诈骗团伙又搞了个平移重启盘叫恒睿集团(汇丰国际...
HOT临镜花:典型的跟单类资金盘骗局,警惕此类高收益平台,高度预警,速度撤离!
快到年底了,各类资金盘骗局也到了集中“收网”的高峰期,推出各种十分诱人的优惠政策层层敛财,为最终跑路铺...
加载中1个月前1.05w#临镜花
当“云数贸”披上AI外衣:“星河智云”新骗局深度揭秘与防骗指南
随着人工智能成为全球科技浪潮的焦点,一些不法分子也盯上了这块“金字招牌”。近期,一款名为“星河智云”的...
sngie昨天3.14K#星河智云
紧急预警!“盛康俱乐部”已亮红灯,“单割”行为是跑路前最后的疯狂收割
一场精心策划的骗局,在收网前总会露出它最狰狞的獠牙。近期,一个名为“盛康俱乐部(集富众盈”)的平台,正以“...
警惕“HKDR”骗局:假借“个税”敛财,实为洗钱杀猪盘
手机上“发现恶意应用”的红色警报与江苏南通的服务器地址,揭穿了这场冒充香港金融机构的骗局,但真正令其原...
sngie4天前7.50K#HKDR
紧急!Freedom资金盘进入崩盘倒计时,这些征兆要警惕!
预警!Freedom资金盘已进入收割倒计时,崩盘前的种种征兆已然显现,无数投资者的血汗钱岌岌可危!今天,就为大家...
sngie4天前6.39K#Freedom
揭秘MIMI Coin资金盘骗局:华丽包装下的财富陷阱
最近,不少读者向我打听一个叫“MIMI Coin”的项目,问这是不是值得抓住的“投资新机遇”。今天,我就带大家深入...
sngie7天前5.65K#MIMI Coin
中铂云商易购是资金盘骗局,警惕非法集资,看见远离
有粉丝请求震哥讲解中铂云商易购这个项目。此项目包装得较为高端大气,一看便是由有经验的人在进行操作。刚刚...
佚名7天前1.04w#中铂云商易购
高度预警:“启元彩票”资金盘,大量会员被单割,开盘半年多,操盘手老王圈钱过亿
近期不少受害者联系昊天说被一个叫启元彩票的彩票带单类资金盘骗局割了,此盘也是开盘了半年多了,群里彩票带...
昊天8天前1.00w#启元彩票
警惕!CERES(克瑞斯)杠杆挖矿骗局,正在疯狂“收割”!
一场披着Web3华丽外衣的精准“收割”游戏正在上演,CERES(克瑞斯)杠杆挖矿骗局让无数投资者陷入困境,大家务必...
零撸!蚁链量化正式上线,扶持100U、抓紧上车
蚁链量化首码,今日上线,扶持100U扶持金,无限代扶持。都是百分之二十收益,认证要手持,,每天收益0.6U,满10...
jcehXFqe8天前5.77K
从“极致安全垫”到血本无归:透视霖达通(Limdex)海外注册与代币陷阱
近年来,随着人工智能(AI)和加密货币概念的火热,一些不法分子也开始利用这些前沿科技词汇包装传统骗局,以极...
