位置:CC首码网 > 项目预警
艾兴合疑似崩盘,已发破产公告,提现没到账的抓紧去报警!
反诈君 2025-07-06

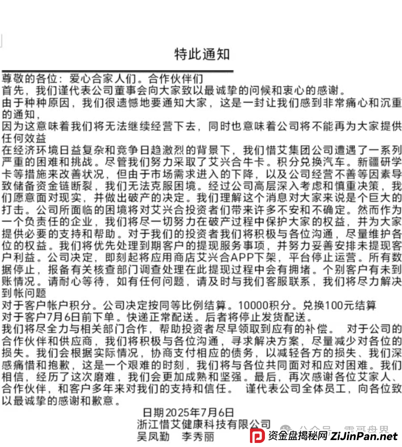
兄弟们,艾兴合炸了,据说发了破产通知,现在已经这通知已经传的沸沸扬扬。难道这百亿竞拍资金盘终于要崩了吗?

前几天就传出规则又双叒改了,懂的都懂——改规则就是崩盘前兆!看看之前的鑫X嘉,预警一出立马凉凉,多少人裤衩都赔没了。现在艾兴合一个套路:7月突然砍收益,提货先扣10%,服务型甚至扣30%,明摆着泡沫兜不住了。浙江、上海那边警察都上门查了两次,可没人报案就立不了案,你说坑不坑?

还有人做梦能撑到2027年?醒醒吧!APP里数字不提现就是空气,现在几千人卡着提不出钱,借口“系统问题”。震哥劝你:能提抓紧跑,提不了直接报警,别等维权现场哭爹喊娘。

真以为投10万每天躺赚1%?商家全赚钱谁还打工?动动脑子!参考鑫X嘉,37个团队长全进去了,现在不撤等着当韭菜?赶紧报案,安全上岸才是正经!
请大家务必提高警惕,认清这些诈骗项目的真面目,不要被高收益、虚假承诺所迷惑。如果发现自己或身边人已经参与了这些项目,一定要立即停止投入,按照前文提到的证据收集方法保留证据,并尽快向警方报案。同时,将本文转发出去,让更多的人了解这些骗局,避免更多家庭遭受损失!
以下内容为赞助商提供

网赚项目交流+骗局曝光群
扫码进群,获取今日项目最新消息
标签:艾兴合
相关推荐

竞拍盘大崩盘:同类模式的荣裕合资金盘骗局,已经开始崩盘倒计时

1818黄金眼曝光艾兴合资金盘骗局,老年人居多,赶紧去提现吧!晚了就要跑路

“艾兴合”单割,会员提现两个月未到账!已经软跑路,即将全线崩盘,大家保

艾兴合暴雷!1818黄金眼实锤,震哥劝你赶紧跑路
HOT曝光:“米链国际”melink分红类资金盘,大量网推拉人入局,别去当韭菜!
粉丝爆料这几天一个叫米链国际melink的分红类资金盘骗局,是铺天盖地的宣传,号称自己是2026第一大盘,平台包装宣...
HOT紧急曝光:“维塔金 VITAKING”黄金资金盘已开始“单割”,跑路前兆已现,还在参与的速度撤离!
今天给大家曝光一个叫“维塔金VITAKING”的黄金资金盘项目,包装得特别高大上,不少粉丝后台反馈,提现不到账,被...
HOT恒睿集团(汇丰国际)彩票跟单类资金盘骗局,典型的一轮圈杀猪盘,已经开始单割,马上崩盘跑路!
最近不少之前GT国际和合利集团彩票的受害者联系昊天,爆料这伙诈骗团伙又搞了个平移重启盘叫恒睿集团(汇丰国际...
HOT临镜花:典型的跟单类资金盘骗局,警惕此类高收益平台,高度预警,速度撤离!
快到年底了,各类资金盘骗局也到了集中“收网”的高峰期,推出各种十分诱人的优惠政策层层敛财,为最终跑路铺...
加载中1个月前1.05w#临镜花
当“云数贸”披上AI外衣:“星河智云”新骗局深度揭秘与防骗指南
随着人工智能成为全球科技浪潮的焦点,一些不法分子也盯上了这块“金字招牌”。近期,一款名为“星河智云”的...
sngie昨天3.14K#星河智云
紧急预警!“盛康俱乐部”已亮红灯,“单割”行为是跑路前最后的疯狂收割
一场精心策划的骗局,在收网前总会露出它最狰狞的獠牙。近期,一个名为“盛康俱乐部(集富众盈”)的平台,正以“...
警惕“HKDR”骗局:假借“个税”敛财,实为洗钱杀猪盘
手机上“发现恶意应用”的红色警报与江苏南通的服务器地址,揭穿了这场冒充香港金融机构的骗局,但真正令其原...
sngie5天前7.50K#HKDR
紧急!Freedom资金盘进入崩盘倒计时,这些征兆要警惕!
预警!Freedom资金盘已进入收割倒计时,崩盘前的种种征兆已然显现,无数投资者的血汗钱岌岌可危!今天,就为大家...
sngie5天前6.39K#Freedom
揭秘MIMI Coin资金盘骗局:华丽包装下的财富陷阱
最近,不少读者向我打听一个叫“MIMI Coin”的项目,问这是不是值得抓住的“投资新机遇”。今天,我就带大家深入...
sngie7天前5.65K#MIMI Coin
中铂云商易购是资金盘骗局,警惕非法集资,看见远离
有粉丝请求震哥讲解中铂云商易购这个项目。此项目包装得较为高端大气,一看便是由有经验的人在进行操作。刚刚...
佚名7天前1.04w#中铂云商易购
高度预警:“启元彩票”资金盘,大量会员被单割,开盘半年多,操盘手老王圈钱过亿
近期不少受害者联系昊天说被一个叫启元彩票的彩票带单类资金盘骗局割了,此盘也是开盘了半年多了,群里彩票带...
昊天8天前1.00w#启元彩票
警惕!CERES(克瑞斯)杠杆挖矿骗局,正在疯狂“收割”!
一场披着Web3华丽外衣的精准“收割”游戏正在上演,CERES(克瑞斯)杠杆挖矿骗局让无数投资者陷入困境,大家务必...
零撸!蚁链量化正式上线,扶持100U、抓紧上车
蚁链量化首码,今日上线,扶持100U扶持金,无限代扶持。都是百分之二十收益,认证要手持,,每天收益0.6U,满10...
jcehXFqe8天前5.77K
从“极致安全垫”到血本无归:透视霖达通(Limdex)海外注册与代币陷阱
近年来,随着人工智能(AI)和加密货币概念的火热,一些不法分子也开始利用这些前沿科技词汇包装传统骗局,以极...
