位置:CC首码网 > 项目预警
警惕《万商联盟》消费让利陷阱!资金游戏一旦无人接力,平台不会为你买单!
匿名 2025-05-09
随着我国消费市场急速膨胀,萌发出众多消费让利骗局。消费让利骗局是不法分子以 “消费返利”“消费全返” 等为幌子,通过承诺高额返利、设置拉人头奖励机制、搭建虚假消费平台等手段吸引消费者参与的诈骗行为;此类骗局违背商业逻辑,返利资金多依赖新参与者投入,一旦后续资金不足便会断裂,且常设置T现障碍,最终导致消费者钱财受损。
近期粉丝爆料一个名为“万商联盟”的平台,宣称:商家免费入驻,商家让利消费者获补贴,实现多方共赢。对此我们进行深入了解。

据代理提供的宣传资料中介绍到,该平台主体运营公司为北京蜜蜂织道网络科技有限公司。

企查查公示系统显示,该公司成立于2020年11月10日,法定代表人为侯某国,注册资本为200万元,实缴0元。

来源:企查查
通过该平台代理提供的注册链接,查询到其官网域名mifengzd.com主体备案公司同为北京蜜蜂织道网络科技有限公司。

资料中还介绍到该平台的股票代码:66762HK

然而通过港交所官网查询并未查询到这支股票。

那么该平台是如何通过商家让利的方式,实现多方共赢的呢?我们继续了解下去。
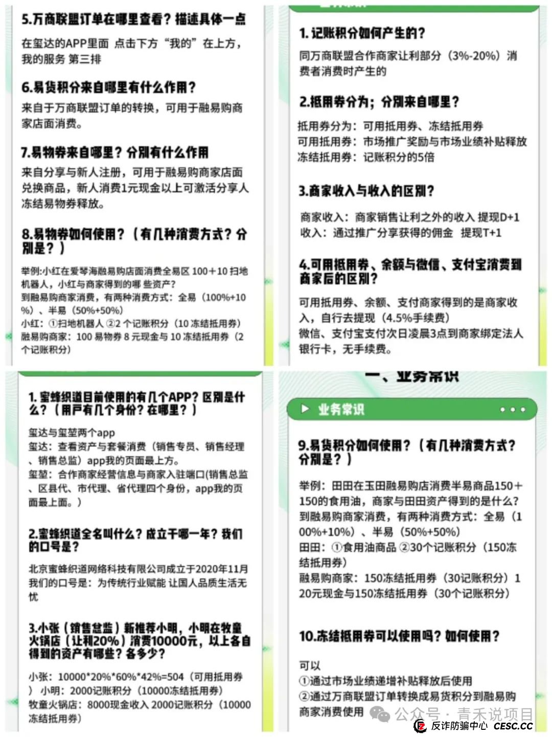
该平台代理提供的宣传资料介绍到,消费者在平台入驻商家消费,商家可以选择3%~20%的让利比例,在完成消费后商家和用户可以获得同数量的记账积分,以及最高让利金额五倍的抵用券。


每当记账积分增长15%时开始补贴抵扣券,预计36期完成补贴,用户达成免单,商家获得5倍让利补贴,如若没有达成预期收益可继续享受至40期补贴。如若30天内未达到15%的增长则在第31天根据市场业绩完成补贴,随之补贴金额减少。


除此之外,在平台购买一定套餐产品还可以获得记账积分、抵扣券、代理身份等权益。每推广新用户购买可以获得一定数量的抵扣券奖励,当推广人数达到一定要求还可以提升代理等级,获得团队新增提成。



资料中还针对平台所发行的一系列积分做出了相对应获取方法及使用规则。

从上述资料中我们不难了解到,该平台以用户在商家消费,商家让利一定比例交给平台,平台再通过让利业绩增长或一定周期将一部分让利收益返给用户及商家,最高实现用户免单、商家五倍让利收益。
在相关的宣传视频中平台也做出介绍:只是以时间赢得空间、所有用户和商家不能同时实现免单及五倍返利收益,也无法立即补贴。

穿透本质可以理解为在中间流转的一直都是商家选择让利出来的部分,每达到一定增长拿出一部分补贴给早期用户,用户想要实现彻底免单最短也需要将近3个月的时间,在此模式下极易出现以消费全免为目的的虚假交易,用户和商家之间仅需支付至高20%给平台,就可以获得100%的抵扣券,通过平台的让利业绩增长慢慢补贴实现收益,违背正常消费逻辑,而平台把控的仅仅是用户与商家之间的“交易”有多少交到平台,然后抽出一部分用来补贴早期参与的用户和商家,剩余部分作为自己的收益和运营成本。如此庞大的资金游戏一旦无人接力很难不走向崩盘,毕竟平台不会无缘无故的只是为了拿一赔十去做“慈善”。
以下内容为赞助商提供

网赚项目交流+骗局曝光群
扫码进群,获取今日项目最新消息
标签:万商联盟
相关推荐
HOT曝光:“米链国际”melink分红类资金盘,大量网推拉人入局,别去当韭菜!
粉丝爆料这几天一个叫米链国际melink的分红类资金盘骗局,是铺天盖地的宣传,号称自己是2026第一大盘,平台包装宣...
HOT紧急曝光:“维塔金 VITAKING”黄金资金盘已开始“单割”,跑路前兆已现,还在参与的速度撤离!
今天给大家曝光一个叫“维塔金VITAKING”的黄金资金盘项目,包装得特别高大上,不少粉丝后台反馈,提现不到账,被...
HOT恒睿集团(汇丰国际)彩票跟单类资金盘骗局,典型的一轮圈杀猪盘,已经开始单割,马上崩盘跑路!
最近不少之前GT国际和合利集团彩票的受害者联系昊天,爆料这伙诈骗团伙又搞了个平移重启盘叫恒睿集团(汇丰国际...
HOT临镜花:典型的跟单类资金盘骗局,警惕此类高收益平台,高度预警,速度撤离!
快到年底了,各类资金盘骗局也到了集中“收网”的高峰期,推出各种十分诱人的优惠政策层层敛财,为最终跑路铺...
加载中1个月前1.05w#临镜花
当“云数贸”披上AI外衣:“星河智云”新骗局深度揭秘与防骗指南
随着人工智能成为全球科技浪潮的焦点,一些不法分子也盯上了这块“金字招牌”。近期,一款名为“星河智云”的...
sngie昨天3.14K#星河智云
紧急预警!“盛康俱乐部”已亮红灯,“单割”行为是跑路前最后的疯狂收割
一场精心策划的骗局,在收网前总会露出它最狰狞的獠牙。近期,一个名为“盛康俱乐部(集富众盈”)的平台,正以“...
警惕“HKDR”骗局:假借“个税”敛财,实为洗钱杀猪盘
手机上“发现恶意应用”的红色警报与江苏南通的服务器地址,揭穿了这场冒充香港金融机构的骗局,但真正令其原...
sngie5天前7.50K#HKDR
紧急!Freedom资金盘进入崩盘倒计时,这些征兆要警惕!
预警!Freedom资金盘已进入收割倒计时,崩盘前的种种征兆已然显现,无数投资者的血汗钱岌岌可危!今天,就为大家...
sngie5天前6.39K#Freedom
揭秘MIMI Coin资金盘骗局:华丽包装下的财富陷阱
最近,不少读者向我打听一个叫“MIMI Coin”的项目,问这是不是值得抓住的“投资新机遇”。今天,我就带大家深入...
sngie7天前5.65K#MIMI Coin
中铂云商易购是资金盘骗局,警惕非法集资,看见远离
有粉丝请求震哥讲解中铂云商易购这个项目。此项目包装得较为高端大气,一看便是由有经验的人在进行操作。刚刚...
佚名7天前1.04w#中铂云商易购
高度预警:“启元彩票”资金盘,大量会员被单割,开盘半年多,操盘手老王圈钱过亿
近期不少受害者联系昊天说被一个叫启元彩票的彩票带单类资金盘骗局割了,此盘也是开盘了半年多了,群里彩票带...
昊天8天前1.00w#启元彩票
警惕!CERES(克瑞斯)杠杆挖矿骗局,正在疯狂“收割”!
一场披着Web3华丽外衣的精准“收割”游戏正在上演,CERES(克瑞斯)杠杆挖矿骗局让无数投资者陷入困境,大家务必...
零撸!蚁链量化正式上线,扶持100U、抓紧上车
蚁链量化首码,今日上线,扶持100U扶持金,无限代扶持。都是百分之二十收益,认证要手持,,每天收益0.6U,满10...
jcehXFqe8天前5.77K
从“极致安全垫”到血本无归:透视霖达通(Limdex)海外注册与代币陷阱
近年来,随着人工智能(AI)和加密货币概念的火热,一些不法分子也开始利用这些前沿科技词汇包装传统骗局,以极...

