位置:CC首码网 > 项目预警
预警:“维尔利”缅北杀猪盘骗局再现,操盘手已圈钱十几亿,高度预警!
加载中 2025-03-13
今天暗火要给各位讲的是一个名叫“维尔利”的缅北杀猪盘骗局,这个盘子一看就知道是国人开的,但用的却是缅北分红杀猪盘的惯用模式,只是进行了改良,公司是去年7月份在香港注册的(空壳公司)各位可以去天眼查看,10月份正式开的盘,到目前操盘团伙已圈钱十几亿,下面先来看看项目的介绍!


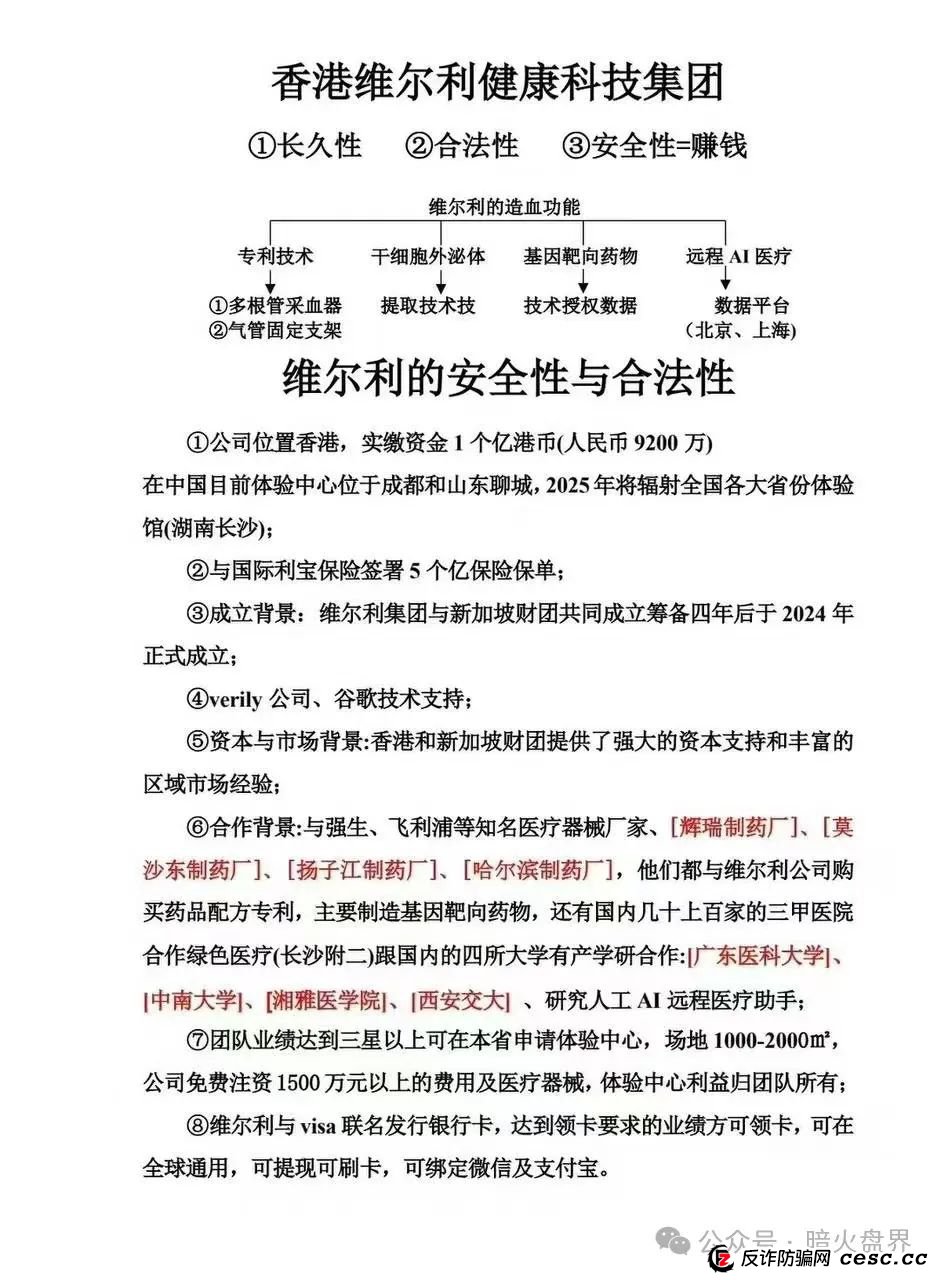
这是“维尔利”的项目介绍和模式制度,主要是打着健康产业的幌子,以研发各种技术专利需要经费的义名向大众进行融资,用操盘团伙的话来说,是给普通老百姓一次投资赚米,发家致富的机会,说得好听一点叫融资,说白了就是非法集资,各位仔细想一下,在背景这么雄厚,又和这么多大集团大药厂合作的情况下,会缺少这点研发资金吗?如果研发的东西很值钱,会轮到老百姓来投资赚米?那些有钱人都是傻子?要不就是研发的东西不值钱,那不值钱的话,各位投资进去不是要亏死?所以这些都不成立,说明这就是一个骗局,目的就是各位口袋里的钱!
再来说一下模式制度吧,这个就更吸引人了,注册认证就送210元,但不能T现,只能在你投资的时候减免,这就和某商场或某商城的代金券一样,你想拿到送给你的210元,就必须投资进场。而且每天签到还给2元,一个月就是60元。很多贪小便宜的人就会心动了,想着试一下水少投资一点进场,操盘团伙知道这些人心里还有点顾虑,还不太相信,所以又给各位来一个连环套,充值满5000以上的可参与抽奖一次,最高送一台苹果16手机,会有人中,但几率很小,还是贪小便宜作祟,为了抽奖3000都投了,也不差那2000了。可以说操盘团伙在人性这一点拿捏得非常到位!再说,送的手机都是花各位的钱,也不心疼。
现在来说一下复投,这是一个重点,操盘团伙强调在一个产品投资到期后,T现(前)进行复投的有复投奖励,T现后再复投的就没有奖励了,复投越多奖励就越多,这是操盘团伙防止各位玩一轮后就T现离场不玩了,所以就用复投奖励来绑住各位,保证每个玩家的账号里最少有一个单,也就是各位的投资本金永远在操盘团伙手里,T现走的只是分红部分。有的人尝到了一点甜头后,还会拼命加大投资,贷款刷信用卡,抵押车房的人都有。据了解,去年11,12月份投资进场的人,多多少少都尝到了一点甜头,有人连本带利投进去的已高达五六百万,几十万的大有人在,真应了那句话,傻子太多,骗子明显不够用!一旦操盘团伙崩盘跑路,这些人都得倾家荡产血本无归!




总得来说,这就是一个分红杀猪盘骗局,所谓的研发就是一个幌子。目前盘子已经运行五个多月,聪明的现在这个时候就该T现离场下车了,特别是那些大资金进场的,这个时候如果连本金都还没有T现回来放口袋的,被收割了也是活该,不值得可怜。
最后提醒那些还没有投资进场,和正准备投资进场的,这个时候千万不要再进场了,暗火的文章发出后,肯定会有一批人偷偷T现离场的,如果各位这个时候进场,那都是填坑的。今天就先讲到这里,明天暗火会继续发文曝光,敬请关注!
暗火全网收集操盘团伙和各地区团队头目资料,有知情者的可以直接联系暗火,后续会发文全网曝光!
看完文章不要忘了点赞+关注,并转发给你身边的亲朋好友,避免他们上当受骗!
如有发现各种资金盘套路陷阱的,可以提供资料给暗火!
贪欲是人的本性,这不可否认,但请不要抱着侥幸的心态,上了一当又一当,当当花样不一样, 跳了一坑又一坑,一坑更比一坑深!傻子太多,骗子明显不够用!这是资金盘行业的名言!请各位引起重视!
以下内容为赞助商提供

网赚项目交流+骗局曝光群
扫码进群,获取今日项目最新消息
标签:维尔利
相关推荐

警惕!“铃镜AI分身”:披着AI外衣的资金盘骗局

号称“年化10950%”的铃镜AI,是数字时代最大的资金盘骗局

揭秘MIMI Coin资金盘骗局:华丽包装下的财富陷阱

揭秘MIMI Coin资金盘骗局,不管包装多华丽泡沫终会破灭!
HOT曝光:“米链国际”melink分红类资金盘,大量网推拉人入局,别去当韭菜!
粉丝爆料这几天一个叫米链国际melink的分红类资金盘骗局,是铺天盖地的宣传,号称自己是2026第一大盘,平台包装宣...
HOT紧急曝光:“维塔金 VITAKING”黄金资金盘已开始“单割”,跑路前兆已现,还在参与的速度撤离!
今天给大家曝光一个叫“维塔金VITAKING”的黄金资金盘项目,包装得特别高大上,不少粉丝后台反馈,提现不到账,被...
HOT恒睿集团(汇丰国际)彩票跟单类资金盘骗局,典型的一轮圈杀猪盘,已经开始单割,马上崩盘跑路!
最近不少之前GT国际和合利集团彩票的受害者联系昊天,爆料这伙诈骗团伙又搞了个平移重启盘叫恒睿集团(汇丰国际...
HOT临镜花:典型的跟单类资金盘骗局,警惕此类高收益平台,高度预警,速度撤离!
快到年底了,各类资金盘骗局也到了集中“收网”的高峰期,推出各种十分诱人的优惠政策层层敛财,为最终跑路铺...
加载中1个月前1.05w#临镜花
当“云数贸”披上AI外衣:“星河智云”新骗局深度揭秘与防骗指南
随着人工智能成为全球科技浪潮的焦点,一些不法分子也盯上了这块“金字招牌”。近期,一款名为“星河智云”的...
sngie昨天3.14K#星河智云
紧急预警!“盛康俱乐部”已亮红灯,“单割”行为是跑路前最后的疯狂收割
一场精心策划的骗局,在收网前总会露出它最狰狞的獠牙。近期,一个名为“盛康俱乐部(集富众盈”)的平台,正以“...
警惕“HKDR”骗局:假借“个税”敛财,实为洗钱杀猪盘
手机上“发现恶意应用”的红色警报与江苏南通的服务器地址,揭穿了这场冒充香港金融机构的骗局,但真正令其原...
sngie4天前7.50K#HKDR
紧急!Freedom资金盘进入崩盘倒计时,这些征兆要警惕!
预警!Freedom资金盘已进入收割倒计时,崩盘前的种种征兆已然显现,无数投资者的血汗钱岌岌可危!今天,就为大家...
sngie4天前6.39K#Freedom
揭秘MIMI Coin资金盘骗局:华丽包装下的财富陷阱
最近,不少读者向我打听一个叫“MIMI Coin”的项目,问这是不是值得抓住的“投资新机遇”。今天,我就带大家深入...
sngie7天前5.65K#MIMI Coin
中铂云商易购是资金盘骗局,警惕非法集资,看见远离
有粉丝请求震哥讲解中铂云商易购这个项目。此项目包装得较为高端大气,一看便是由有经验的人在进行操作。刚刚...
佚名7天前1.04w#中铂云商易购
高度预警:“启元彩票”资金盘,大量会员被单割,开盘半年多,操盘手老王圈钱过亿
近期不少受害者联系昊天说被一个叫启元彩票的彩票带单类资金盘骗局割了,此盘也是开盘了半年多了,群里彩票带...
昊天8天前1.00w#启元彩票
警惕!CERES(克瑞斯)杠杆挖矿骗局,正在疯狂“收割”!
一场披着Web3华丽外衣的精准“收割”游戏正在上演,CERES(克瑞斯)杠杆挖矿骗局让无数投资者陷入困境,大家务必...
零撸!蚁链量化正式上线,扶持100U、抓紧上车
蚁链量化首码,今日上线,扶持100U扶持金,无限代扶持。都是百分之二十收益,认证要手持,,每天收益0.6U,满10...
jcehXFqe8天前5.77K
从“极致安全垫”到血本无归:透视霖达通(Limdex)海外注册与代币陷阱
近年来,随着人工智能(AI)和加密货币概念的火热,一些不法分子也开始利用这些前沿科技词汇包装传统骗局,以极...
